About the project
RecetApp was never fully developed. It emerged from a collaborative project involving multidisciplinary team members eager to explore UX design.
182
74%
Bettered food habits post-COVID.
Participants


To develop an application that facilitates meal planning, shopping organization, and access to reliable information on healthy eating for young people working in a home office setup.
RecetApp
UX Design / UX Research


Context
We investigated healthy eating consumption patterns, exploring influences on dietary choices, meal prep, and food purchases, while examining associated emotions and frequent pain points.
Methodology
The project was structured according to Design Thinking principles, with a human-centered approach.
Process
Ideation
Desktop research
Competitive benchmarking
User surveys & interviews
User persona / Journey mapping
POV statements & HMW questions
Research
01
02
03
Brainstorming / SCAMPER method
Information architecture / User flows
Wireframing
Prototyping
Usability testing
Iterative design
Hi-fi prototype
Key learnings
Implementation
Focus
Study of consumption habits related to healthy eating.
Surveys
182 respondents aged 21-45 residing in the Buenos Aires Metropolitan Area (AMBA)




Research
74% of surveyed individuals reported their relationship with food had improved or remained stable compared to pre-pandemic levels.
73% stated they occasionally read nutritional information on food packaging.
1in2 participants reported receiving nutrition information through social media.
Surveys - Key Findings
Interview - Key Findings
4 user interviews
Behavioral Shift
Post-lockdown, consumption of prepared/ultra-processed foods decreased significantly, while home cooking increased.
Motivation Driver
Sustaining healthy cooking/eating habits long-term requires cultivating enjoyment in the process.
Planning Demand
Healthy eating demands more intentional planning — both for grocery shopping and meal preparation.
User Voice (Direct Quote)
"With this type of eating, you can’t improvise. It’s not better or worse — it’s healthier, but it takes time"
01
Key Insights
#1 Meal-Prep as a Strategy
Working young adults dedicate their free time (primarily weekends) to bulk grocery shopping and batch cooking. This allows them to maintain healthier eating habits during the week, avoiding ultra-processed foods and delivery.


#2 Trust in Professional Guidance
Young consumers prioritize nutritionists’ expertise to clarify doubts and navigate conflicting food information from social media. They seek authoritative sources to cut through the noise of contradictory advice.
#3 Preference for Local Shopping
Online grocery platforms play a minimal role in their food purchases. Instead, they favor neighborhood stores for the ability to handpick items, inspect freshness, compare prices, and maintain direct communication with vendors.
Point of View
Young professionals need to plan meals, organize groceries, and access reliable information to maintain healthy eating habits.


How Might We (HMW)...


How might we help remote-working young professionals...
..better manage their time for meal preparation?
...enable them to organize shopping, cook in batches, and stock their freezers with healthy options?
...connect them with trustworthy nutrition guidance?
Problem Statement
Young professionals working on-site face two key challenges:
Limited weekly time for meal preparation.
Exposure to unreliable nutrition information on social media.




Ideation
Brainstorming / SCAMPER method
02
Our application will streamline grocery planning and meal preparation by offering:
Nutritionist-curated recipes.
Flexible meal scheduling tools.
This empowers users to make reliable food choices backed by professionals—replacing rigid diets or unverified social media advice.


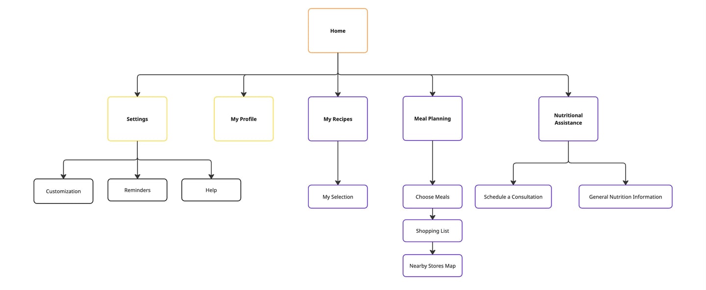
Site map


Implementation
Usability testing findings.
Key user feedback:
03
This is exactly what I needed! Will you notify me when it launches?
Two months ago, my brother and I were literally saying how we needed an app like this.
This would help me SO much personally.


Wireframes Hi-Fi
Conclusion
Value Added
Recetapp not only offers recipes but also educates and empowers users to make informed decisions about their diet.
Integration with online stores for direct purchases and more options for diet customization.
Future Improvements